【PCB阻抗线】多层PCB阻抗线布线的五大基础经验分享
日常生活中,我们每天都会接触到手机、电脑、高清电视,它们的核心是线路板,为能实现高速数据传输,线路板的生产离不开阻抗匹配。
例如手机USB接口,它可以双向数据同步传输,速度快速、成本低,最常见的两种类型是Type-A、Type-B、Type-C。
USB 协议定义中(D+、D-)、(TX+、TX-)、(RX+、RX-)差分信号线传输数字信号,为保证传输信号的稳定,有效外抵消界的共模干扰,抑制EMI,线路板设计差分线就必须严格按照差分信号的布线规则来布。
多层PCB阻抗线布线五大经验分享
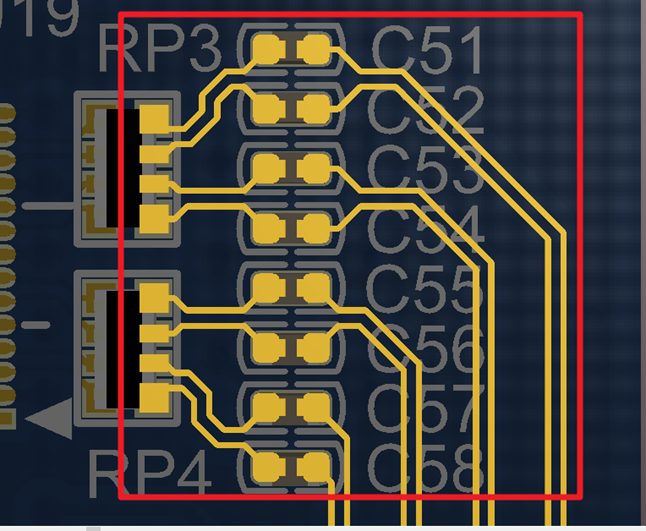
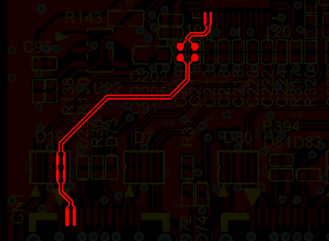
1.器件之间在布局时尽量近,缩短器件之间的距离使差分线达到最短,尽量少打过孔。

2.走线需平行对称,不可按90°走拐角线,以45°或弧形走线,线间距尽量控制在2W以内。

3.串联电阻电容时,电阻电容上下或左右对齐摆放。

4.差分线尽量走等长线、等距,避免时序偏差及共模干扰。

5.由于管脚分布、过孔、以及走线空间等因素存在使得差分线长易不匹配,而线长一旦不匹配,时序会发生偏移,还会引入共模干扰,降低信号质量。所以,相应的要对差分对不匹配的情况作出补偿,使其线长匹配,长度差通常控制在5mil以内,补偿原则是哪里出现长度差补偿哪里;

工厂使用的阻抗计算工是Polar Si9000,参数如下
H1:介质厚度(阻抗线到参考层之间的厚度)
Er1:板材的介电常数 4.2-4.6(PP以4.2计算,Coer以4.5计算)
W1:设计线宽
W2:上线宽=设计线宽减0.5mil
S1:两条线之间的间距
T1:铜厚,常规用1oz(1.4mil)计算
C1:基材面上的绿油厚度
C2:铜箔面上的绿油厚度
C3:基材面上的绿油厚度
CEr:绿油的介电常数 3.5
